各学院、班级:
为深入贯彻党的二十大和全国教育大会精神,落实实践育人理念,强化就业与创业教育,助力创新人才成长,推动商科实践教学改革,提升人才培养质量,苏州城市学院将组织参加2025年全国企业竞争模拟大赛。企业竞争模拟大赛是面向高校大学生的具有中国特色的重要商业模拟竞赛。截至2024年12月,全国企业竞争模拟大赛(本科组)已成功举办了15届。大赛以团体赛形式进行,依据企业管理岗位设置角色,让学生在“管理”中学习管理。学生在复杂多变的市场环境中,面对多个竞争对手,通过多期企业经营分析,制定科学的经营决策,最终达成企业的战略目标。该赛项不仅让学生直观体验科学决策的全过程,深入理解企业经营管理实践,还全面提升大学生的专业能力、综合素质及解决复杂问题的创新能力。同时,通过推广“新商科”教学改革成果,助力商科教学创新,促进产学融合,提升“新商科”人才的自主培养能力。全国企业竞争模拟大赛为中国高等教育学会发布的《全国普通高校大学生竞赛分析报告》(全国普通高校大学生竞赛排行榜)竞赛项目之一。
现将有关事项通知如下:
一、赛道介绍
(一)企业决策赛道
采用iBizSim企业竞争模拟系统进行比赛。每个参赛团队代表一个虚拟企业,在变化多端的经营环境里,面对多个竞争对手,正确制定企业的经营决策,达到企业的战略目标;决策模拟按期(季度)进行,各公司需要在制定长期战略规划的基础上,在每季度初制订本季度的经营决策,包括生产、运输、市场营销、财务管理、人力资源管理、研究开发、战略发展等方面。软件根据各企业在多个方面的经营业绩评定综合成绩各项指标的权重依赖模拟场景,在模拟规则中发布。比赛结束后,依据最后一期的综合成绩排出名次。系综合评价指标包括:本期利润、市场占有率、累计纳税、累计分红、净资产、人均利润率、资本利润率。
(二)企业运营赛道
采用BizWar企业经营竞争模拟软件进行比赛。在商业环境中,每个参赛团队代表一个虚拟企业参与市场竞争,企业运营按期(季度)进行,各公司需要在期初,制订本季度的经营决策,包括产品研发、财务管理、经销商管理、工人管理、生产管理、采购管理、库存管理、运输交货管理等内容。企业经营时应发挥管理团队的集体智慧与创造精神,追求企业的长期效益最大化。软件评定指标包括:上期分数、普通股股东权益、本期销售收入、本期净利润、本期人均净利润、本期投资回报率、累积纳税、累积普通股股利等。各项指标的权重依赖模拟情景,并在模拟规则中发布。比赛结束后,依据最后一期的综合成绩排出名次。
(三)供应链决策赛道
采用BizSand供应链决策模拟软件。每个参赛团队代表一个虚拟企业,供应链决策赛道是用于经管类各专业实训的商战模拟,要求学生运用学科专业知识进行分析决策,通过模拟实验了解企业在供应链条件下经营决策的形成过程及如何全方位考虑决策的影响因素,包括企业战略与供应链战略、供应商管理、采购管理、生产管理、物流管理、客户管理、财务管理等决策等,软件根据各企业投资回报率(ROI),总利润规模。各项指标的权重依赖模拟情景,在模拟规则中发布。比赛结束后,依据最后一期的综合成绩排出名次。
(四)数智沙盘赛道
采用BizSand数智商业经营模拟软件,每个参赛团队代表一个虚拟企业,数智商业经营赛道从系统第2年(Y2Q1)或第3年(Y3Q1)开始模拟,在系统第16期(Y4Q4)后根据系统评分所得成绩进行判定。系统综合评价指标包括所有占领的销售市场、第16期各区域开设的商店(每个)、各区域销售总额排名、未归还基金贷款、经营中追加股东资金等多项得分或扣分指标。
二、参赛对象与组队方式
全体在校学生,专业不限。本竞赛为团体赛,以高校为单位组织参赛,不允许跨校组队。每支参赛队伍由3名选手和1-2名指导教师(含企业导师/若有)组成,同一教师可指导多支队伍;参赛选手分别担任模拟企业的不同角色。报名复赛并且审核通过的队伍信息为获奖证书制作依据,且不允许调整团队成员顺序。
三、报名、参赛方式及安排
(一)校内初赛
由教务处、城市治理与公共事务学院、数字经济与管理学院联合组织,报名时间为2025年3月8日至3月20日。企业决策赛道和企业运营赛道竞赛同步进行,要求每名选手每支队伍只能从中选择参加一个赛道。供应链决策赛道和数智沙盘赛道同步进行,要求每名选手每支队伍只能从中选择参加一个赛道。校内初赛每个赛道推选不超过10支队伍参加。请有意向参赛的同学实名制(班级+学号+姓名)加入“苏城院企业模拟竞赛”群(QQ群:915125967)。校内选拔具体通知将发布在群里。有意向参加但是不会选择赛道的同学可以同步参加主办方开展的培训安排。


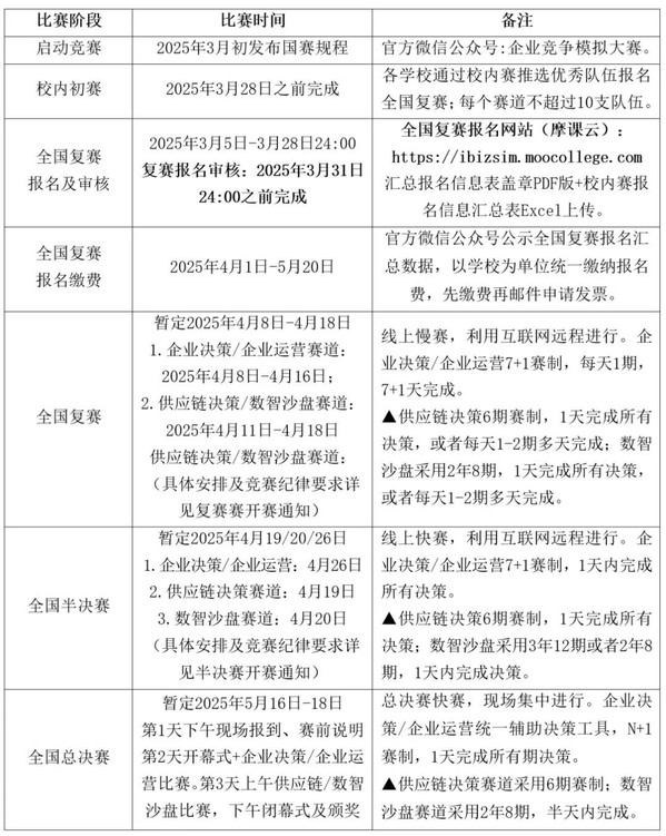
(二)赛程安排
2025年全国企业竞争模拟大赛分校内初赛、全国复赛、全国半决赛、全国总决赛共四个阶段。全国总决赛地点:西南财经大学。为鼓励更多高校参赛,每所高校每个赛道复赛报名队伍数量不少于5支且复赛有效成绩第一的队伍保送进入决赛。
具体赛程安排如下:

注:企业决策赛道和企业运营赛道:全国复赛、半决赛不限辅助决策工具类型及使用方式;全国总决赛只能使用组委会发布的官方辅助决策工具。
未尽事宜,详见比赛QQ群通知。
联系人:城市治理与公共事务学院姚老师0512-66550578,数字经济与管理学院沈老师0512-66550758。
城市治理与公共事务学院
数字经济与管理学院
教务处
2025年3月19日



